IVA esc.

Artificial Intelligence at the Edge

Embedded AI Development Solutions for the Future of Intelligent Applications

Artificial Intelligence (AI) is Here!

Artificial Intelligence (AI) is transforming industries today, powering everything from smart manufacturing and healthcare to automotive, logistics, and environmental monitoring. With the rise of edge AI, machine learning, and real-time analytics, organizations can unlock new opportunities to improve efficiency, reduce costs, and accelerate innovation.

At Farnell, we provide the essential building blocks to turn ideas into reality. Our AI development platforms, single-board computers, sensors, and embedded solutions from leading global suppliers enable engineers and developers to create advanced applications in computer vision, voice recognition, gesture control, and condition monitoring.

Whether you are developing predictive maintenance systems, autonomous devices, or next-generation IoT solutions, Farnell is your trusted partner for AI hardware, embedded platforms, and development tools. With access to the latest edge AI technologies and components, we help you accelerate time-to-market, scale innovation, and bring intelligence to every application. At the cutting edge of innovation, it’s not just about what AI can do - it's about what you can do with AI!

Unleashing the AI Revolution

Unleashing the AI Revolution

Discover how AI enhances complex production processes, boosts efficiency, and reduces errors across diverse environments. This eBook simplifies AI with a step-by-step approach to understanding and integrating various AI technologies.

Raspberry Pi solutions kits

Raspberry Pi Solutions Kits

Master the power of AI with Raspberry Pi! From facial recognition to cutting-edge computer vision, unleash the power of Raspberry Pi for your personal and professional AI projects

Reference Designs

Condition Monitoring

Wireless Condition Based Monitoring Platform
ANALOG DEVICES

Wireless Condition Based Monitoring Platform

Condition Monitoring

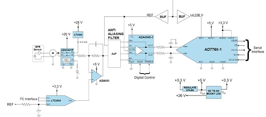
Condition-based monitoring data acquisition measurement system
ANALOG DEVICES

Condition-based monitoring data acquisition measurement system

Image Classification

H.264 Video Streaming Over Ethernet using PolarFire SoC FPGA
MICROCHIP

H.264 Video Streaming Over Ethernet using PolarFire SoC FPGA

Condition Monitoring

Predictive maintenance based on AI/ML using dsPIC LVMC Motor control
MICROCHIP

Predictive maintenance based on AI/ML using dsPIC LVMC Motor control

Image Classification

3D Face recognition solution based on EdgeReady MCU
NXP

3D Face recognition solution based on EdgeReady MCU

Image Classification

Building security solution using wireless IP camera
NXP

Building security solution using wireless IP camera

Gesture Recognition

Smart HMI solution based on ML Vision, Voice and Graphical UI
NXP

Smart HMI solution based on ML Vision, Voice and Graphical UI

Audio Recognition

Voice recognition solution using RA4M2 device
RENESAS

Voice recognition solution using RA4M2 device

Audio Recognition

Smart voice-controlled room automation solution
RENESAS

Smart voice-controlled room automation solution

Condition Monitoring

Multi-sensor predictive maintenance with IO-Link stack
STMICROELECTRONICS

Multi-sensor predictive maintenance with IO-Link stack

Audio Recognition

Cost-effective integrated AWS IoT qualified Alexa voice control solutions
STMICROELECTRONICS

Cost-effective integrated AWS IoT qualified Alexa voice control solutions

Audio Recognition

Edge-based audio scene classification (ASC) using machine learning
STMICROELECTRONICS

Edge-based audio scene classification (ASC) using machine learning

Featured Resources

article

AI at the Edge New Paradigm for IoT Implementations

AI at the Edge New Paradigm for IoT Implementations

Explore how Edge AI is transforming IoT by enhancing data processing, security, and operational efficiency. Delve into its components, benefits, and the evolving hardware ecosystem driving this revolution

article

Next-Gen Living : How AI Is Transforming Everyday Life

Next-Gen Living : How AI Is Transforming Everyday Life

Discover how AI is transforming daily life with smart homes, health monitoring & security. Learn about Edge AI technology that's making homes smarter & lives easier

article

Advanced ML for MEMS Sensors: Enhancing the Accuracy, Performance, and Power consumption

Advanced ML for MEMS Sensors: Enhancing the Accuracy, Performance, and Power consumption

Discover how MEMS sensors with AI reduce data transfer and power use, offering sustainable solutions and transforming consumer and industrial applications with precision

article

Demystifying AI and ML with Embedded Devices

Demystifying AI and ML with Embedded Devices

Explore advanced embedded technology enables more processing-powerful imaging devices, while AI and ML provide real-time recognition algorithms, benefiting public safety imaging systems for identifying unsafe activities

article

The Modern Challenges of Image and Facial Recognition

The Modern Challenges of Image and Facial Recognition

Read about at how image processing is becoming more sophisticated and learn how AI is facilitating tiny, competitive edge-based solutions

article

Evolution of voice, speech, and sound recognition

Evolution of voice, speech, and sound recognition

Learn about how AI and Edge technology are helping the evolution of voice recognition, speech recognition and sound recognition systems

article

Latest Trends in Artificial Intelligence

Latest Trends in Artificial Intelligence

Explore how AI is transforming industries like automation, healthcare, enterprise, robotics, facial recognition, and IoT, demonstrating promising trends and driving future technologies

how-to

How to increase embedded AI processing for autonomous systems

How to increase embedded AI processing for autonomous systems

Learn how to boost embedded AI processing for autonomous systems with Renesas DRP-AI technology, enhancing real-time AI inference, power efficiency, and edge device performance.

article

Arduino Nicla Vision: The compact powerhouse for computer vision

Arduino Nicla Vision: The compact powerhouse for computer vision

Unlock the power of Edge AI with Arduino Nicla Vision - detect visual anomalies, optimize resource use, and enable predictive maintenance for cost savings and sustainability

how-to

How to Implement Convolutional Neural Network on STM32 and Arduino

How to Implement Convolutional Neural Network on STM32 and Arduino

Do you want to run Convolutional Neural Network) on your Arduino and STM32 boards? Learn how to do create and train the model without pain

article

The Benefits of Using Sensors and AI in HVAC Systems

The Benefits of Using Sensors and AI in HVAC Systems

Discover the ways in which sensors and artificial intelligence can improve the comfort, indoor air quality, and energy efficiency

article

Robotics and AI Integration: Transforming Industrial Automation

Robotics and AI Integration: Transforming Industrial Automation

Discover how the integration between robotics and artificial intelligence reshapes industries, challenges norms, and propels the future

article

Integrating Single Board Computers for Machine Vision in Industrial Automation

Integrating Single Board Computers for Machine Vision in Industrial Automation

Explore the power of Single Board Computers (SBCs) in revolutionizing industrial automation through Machine Vision. Enhance efficiency, reduce downtime, and embrace Industry 4.0 with our insightful guide

article

AI and IoT: The future of intelligent transportation

AI and IoT: The future of intelligent transportation

Explore the future of Intelligent Transportation System using ML to improve traffic efficiency and commuter comfort

how-to

How to do Image Classification Using ADI MAX78000

How to do Image Classification Using ADI MAX78000

Learn how to classify images with the MAX78000 low-power Convolutional Neural Network accelerator

article

Machine vision: Revolutionizing quality control in industrial automation

Machine vision: Revolutionizing quality control in industrial automation

Discover machine vision's role in automating quality control, boosting precision, and achieving manufacturing excellence

whitepaper

Unleashing the AI revolution: From Algorithms to Real-World Impact

Unleashing the AI revolution: From Algorithms to Real-World Impact

Discover how AI enhances complex production processes, boosts efficiency, and reduces errors across diverse environments. This eBook simplifies AI with a step-by-step approach to understanding and integrating various AI technologies

whitepaper

Are You Ready for the AIoT Era?

Are You Ready for the AIoT Era?

Read about the true context of AI and IoT, its advanced data analytics capabilities and methods, how the future of AI is shaping and tools and platforms to get you started

eBook

Smart Automotive with Neural Networks

Smart Automotive with Neural Networks

Learn how to implement image classification for Road Sign Detection and Animal Identification using Neural Networks

whitepaper

Smart Maintenance: The Evolution of Predictive Maintenance (PdM)

Smart Maintenance: The Evolution of Predictive Maintenance (PdM)

To stay ahead and reduce downtime, learn about the predictive maintenance strategy supported by cutting-edge technologies

eBook

Artificial Intelligence FAQ

Artificial Intelligence FAQ

Find in-depth answers to the top asked questions regarding Artificial Intelligence

article

Precise Machine Control Using Voice Command and Edge Computing

Precise Machine Control Using Voice Command and Edge Computing

Desc: Explore how AI voice commands and edge computing are transforming industrial automation with speed, precision, and safety.

article

Precision in Sight: How AI-powered visual inspection improves industrial quality control

Precision in Sight: How AI-powered visual inspection improves industrial quality control

Explore how AI-based visual inspection transforms quality control, reducing errors, cutting costs, and ensuring superior product standards across industries.

article

Staying ahead in the era of AI : Accelerate your journey into intelligence

Staying ahead in the era of AI : Accelerate your journey into intelligence

Explore how multi-core MCUs, MPUs, and AI accelerators power intelligent, real-time edge AI in embedded, industrial, and smart device applications.

Videos

Gesture Tracking on Thermostat

Graphics, Artificial Intelligence and Voice UI Applications with the STM32H7A3/B3

Voice Enablement Made Simple with NXP’s Voice Intelligent Technology

Low-Power Voice UI Enablement on i.MX MPUs

Voice-Controlled AI Motor Drive Solution

ML Enabled Precision Instrumentation

Deploy your AI application on STM32 MPUs with STM32 AI tools

Hands-On Workshop: Deploying Machine Learning using i.MX RT Crossover MCUs

What is Artificial Intelligence (AI)?

What is AI?

Artificial Intelligence is an all encompassing concept that incorporates human intelligence into machines. Going a step further into AI comes machine learning (ML), a subset of AI.

It uses data and experiences to automatically tune algorithms. By going even further, we find Deep Learning (DL), a subset of ML which utilises deep neural networks to simulate the learning process.

AI Workflow

AI/ML Workflow

Benefits of AI


Applicazioni

Internet of Things

Internet of Things

Artificial Intelligence

Intelligenza artificiale

Industrial Automation & Control

Automazione e controllo industriale

Healthcare

Healthcare

Maintenance & Safety

Manutenzione e sicurezza

Alternative Energy

Alternative Energy

Ulteriori risorse

Calcolatori e grafici di conversion
Guide alla scelta e Cataloghi
Moduli di formazione essenziali
I punti tecnici
Risorse per la progettazione
Glossario ingegneristico
Supporto tecnico
Parts Finder Tools
Trade Account